港仔:“农产品出口总量超730万吨,创造收入近42亿美元,为柬埔寨实现这一数据的大功臣,你觉得会是谁呢?”
航宝(胸有成竹):“中国!”
我国作为柬埔寨最大的贸易伙伴,2022年一月,中柬双边自贸协定正式生效,同年双边贸易额为160.2亿美元,同比增长17.5%,这个问题对于航宝来说简直是小菜一碟。
根据柬埔寨最新发布数据显示,中国仍是其香蕉、龙眼等新鲜水果最大出口市场。今年前11个月,柬埔寨出口新鲜香蕉超26万吨,其中大部分出口至中国,其余主要销往越南和日本。同期,柬埔寨新鲜龙眼出口量达到1.3万吨,主要出口中国、泰国、越南和欧洲国家。
作为对华出口的第一批柬埔寨水果,柬香蕉于2019年5月首次进入中国市场。2022年10月,柬埔寨启动新鲜龙眼输华,在中国市场需求量持续增长。
柬埔寨当地一名香蕉出口商表示,目前柬埔寨有95%的香蕉出口到中国。他对2023年底至2024年初柬埔寨香蕉的出口前景持乐观态度。

其实,中柬贸易关系的快速发展离不开中柬双边贸易协定的签署。该协定的正式生效使双方的货物贸易零关税产品税目比例均达到90%以上。其中中国这边最终实现零关税的产品达到全部税目数的97.53%,柬埔寨最终实现零关税的产品达到全部税目数的90%。
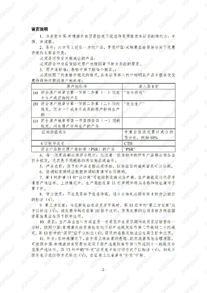
很多人可能都听过中柬双边贸易协定签署的消息,它旗下还附带着中国-柬埔寨自由贸易协定原产地证书CHINA-CAMBODIA FREE TRADE AGREEMENT CERTIFICATE OF ORIGIN(简称:中柬自贸原产地证FTA),有人了解过吗?航宝今天带大家一起了解一下吧!
目前签发中柬自贸协定原产地证书的机构有以下两种:
1、中国各地海关签发的柬埔寨原产地证FTA
2、中国国际贸易促进委员会(即CCPIT/贸促会)签发的中柬原产地证书FTA
原则上,中柬原产地证书CCFTA应当在产品装运前或装运时及时在中国各地海关或者贸促会CCPIT申请签发。
因特殊情况未能在产品装运时或装运后 3 天内签发原产地证书的,应出口商请求,可以依照出口方国内法律法规和行政规章,自产品装运之日起 12 个月内,补发原产地证书,但必须在证书第 13 栏第一个小框的“补发Issued Retroactively ”字样内打钩√。
在上述情况下,申明享受优惠待遇的产品进口商,可以依照进口方国内法律法规和行政规章,向进口方海关提交补发的柬埔寨原产地证书FTA。
航宝小贴士:
目前,出口柬埔寨的产品可以选择申请签发中国-柬埔寨原产地证书、中国-东盟原产地证书、RCEP原产地证书,三种均属于优惠原产地证书,各位卖家可以提前查询好哪种更适合您产品?哪种优惠税率最划算?如不确定,也可以来找航宝咨询~
以上产地证样例图均可在搜航网-产研院-单证样例中找到,如有需要也可联系航宝下载原图。
图源:搜航网-产研院
新浪微博
QQ空间
QQ好友