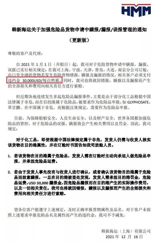
HMM日前发布通知称,近期各地连续发生多起危险品漏报事件,主要是由于部分化工品根据中国法律属于非危,而在目的港属于危险品,被要求作为危险品申报,如GLYPHOSATE、草甘膦,在中国属于非危,而根据汉堡规定,需要作为危险品申报。
现HMM通知:自2022年1月1日(开船日)起,HMM对于危险货物申请中瞒报、漏报、 误报实行相关规定:在HMM上海、宁波、天津、青岛、大连、南京分公司订舱, 出口至全球的货物若发生危险货物错报,瞒报及漏报的情况,相关客户必须支付违约金30,000USD/自然箱,同时,也将就因错报、瞒报以及漏报而产生的全部损失和费用向相关责任方进行索赔。
通知如下:

新浪微博
QQ空间
QQ好友