鉴于危险品货物爆炸、起火的事件时有发生。近期,多家船公司发布通知,以加强对危险品的管控。
中远海运
日前,中远海运集运发布《关于规范危险货物申报的告客户书》,将于即日起对危险货物谎报、瞒报及误报的客户收取“特殊操作费”USD20000.00/自然箱,同时将对遭受的全部损失和费用向责任方进行索赔。

今年6月份,多家船公司发布加强危险品管控通知!谎报瞒报罚金增至30000美金。
PIL
1.从2021年7月1日开始罚金由原来的USD15000/unit调整至USD30000/unit.
2.对于危险品的订舱/运输,订舱客户须主动向我司申报,并按要求提供相应文件和证明。
因订舱客户瞒报,错报,漏报造成的后果和损失由订舱客户承担并对订舱客户收取USD30000/unit的违约金。

另外,HMM,KMTC也发布了相关通知:
HMM
自2021年6月21日起,不接所有锂电池品名的货物。

KMTC
即日起,含有锂电池的产品,停止接受订舱。

对于危险货物,此前也有不少船公司发过公告。
HPL
为了保证我们船上船员、船舶和客户货物的安全,请注意,对于故意漏报或误报的危险货物,我们将在全球范围内每集装箱收取15000.00美元的费用,自2020年11月15日起生效。
更早前,包括ONE、马士基、MSC等在内的多家船公司,已经发布了针对瞒报、谎报、误报危险品的处罚规定,并已生效。
ONE
自2019年8月1日起,由船公司检查发现危险品瞒报、漏报或错报品名而需强制更改品名的,将最高罚款30000美元/箱,约合20万元人民币。

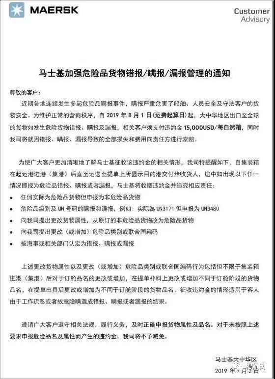
马士基
也发布了通知,自2019年8月1日(运费起算日)起,大中华地区出口至全球的货物,如发生危险品货物错报、瞒报及漏报,相关客户必须支付违约金15000美元/自然箱,约合10万元人民币。

地中海航运
已自2019年5月1日起,对从中国(包括香港和台湾)出口的所有货物,调整危险品误申报费至15000美元/箱。
韩国长锦商船
对危险品瞒报、谎报、误报收取违约金10000美元/箱。
美森轮船
在关于危险品货物管理的通知中表示,除了对于危险品货物的瞒报、错报保留追究发货人法律责任的权利,并对美森轮船签发提单的发货人采取限制/停止接受订舱的措施,同时对签发提单发货人,处以最低每自然箱10000美元的违约金。
长荣公告
长荣海运针对危险货物的瞒报、漏报和误报,收取每箱35000美元的罚金,约合人民币250000元。

对谎报瞒报说“NO”!
大家一定要注意,危险货物运输的每一个环节都都应遵照相关法律法规要求,相关从业单位不要无视国家法律法规,为了蝇头小利置人民群众的生命财产和安全于不顾,明目张胆,互相配合,行为猖獗。
根据《危险化学品安全管理条例》、《船舶载运危险货物安全监督管理规定》、《危险货物水路运输从业人员考核和从业资格管理规定》等,货代货主及相关单位一定要严格按照相关规定操作:
1、货主:一定要对所托运危险货物妥善包装,不要谎报瞒报货物危险性质;
2、货代:申报员一定要取得从业资格上岗作业,要如实申报或报告危险货物信息;
3、装箱单位:装箱检查人员一定取得从业资格上岗作业、按照《海运危险货物集装箱安全技术要求》签署《集装箱装箱证明书》
安全无小事!危险货物运输过程中的依法依规、规范作业,是确保危险货物运输安全的有力保障。危险货物运输的各相关方,一定要严格按照法律法规和规范要求进行作业,切莫心存侥幸,因为蝇头小利铤而走险,害人害己!
新浪微博
QQ空间
QQ好友